
近日体育游戏app平台,对于闻明少儿编程机构
童程童好意思“爆雷”的音问
在网上激励关心
1月14日,多位家长响应
跑路音问属实
当今广州整个门店
都已贴出休假请问
暂停买卖
童程童好意思太古汇门店大门紧锁。
别称家长向记者展示了13日晚上一个学校安分发布的信息请问,请问披露,“童程童好意思集团已笃定跑路,现时已第一时间报备给关系政府部门,正在洽谈关系的后续处理决议。”该请问还命令家长们准备好关系左券、缴费记载及剩余课时数。
李先生告诉记者,他家小孩于2022年驱动在童程童好意思太古汇门店学习编程及机器东说念主,前后共续课时5万多元,现时还有110节课时未上,价值约1.3万元,“安分们都很好,小孩也很心爱,是以才一直上,蓝本以为是上市公司靠得住,没思到也‘爆雷’了。”
童程童好意思休假请问。
1月14日上昼,记者在太古汇门店看到,大门一经阻塞,莫得责任主说念主员,门上张贴了2025年休假请问,通告自1月13日至2月12日休假,2月13日规复上课,李先生称,“当今看来2月13日是无法规复上课了。”
闫女士示意,蓝本寒假是平常上课时间,短暂通告休假就有点难以纠合,外加之前其他方位一直有传童程童好意思总公司跑路了,“安分跟咱们说是总公司那儿跑路了,当今我家小孩还有130多节课时,总用度差未几2万元。”
据部分家长在群里接龙的课时及金额统计,童程童好意思太古汇门店就有200多名学员价值近500万元的课先锋未收尾,单个学员金额从3000元到5万多元不等。
除了太古汇门店
广州其他门店也出现了访佛情况
2024年12月,张女士在东风东路东峻广场门店购买了51节基础课时外加花费了1.8万元购买了童享卡,剩余课时总金额3.5万元,“咱们还没上几节课,童享卡也皆备没用过。”
崔女士告诉记者,除了110节课时,她还额酬酢费参与一级集训和梭巡,预估未退用度超5万元,“要是无法退钱,看能弗成不绝上课,但当今安分也被欠薪了,莫得安分闲隙不绝上课了。”据不皆备统计,东峻广场门店超150名学员未上课时总金额超200万元。
还有媒体访问了位于广州的其他校区,发现门店均未买卖。
1月14日,童程童好意思广州市猎德校区门店大门紧锁。
有家长向记者展示了
群里其他家长转发的
寰球其他方位如杭州、成都、合肥等地
对于童程童好意思“爆雷”的音问
有多位家长示意之前有肯求退款
但一直不得手
皆女士告诉记者,她在客岁6月18日购买了价值13200元的课包,一直没上过课,自7月份驱动肯求退款,系统披露喜悦退款,但一直没退款。别称家长向记者展示了退款请问,称她充值了童享卡1万元,她在2024年11月两次肯求退款,尽管收到了退款请问和短信,但一直未收到退款。还有家长示意,当今系归拢经关闭,查不到还剩下若干课时及剩余金额。
不单是是家长
安分们也以为音问短暂
王安分跟记者先容,原定10日披发的工资于今仍被拖欠。有安分称,12日晚上还在上课,13日就接到请问今天驱动休假,当今又临时请问不再披发工资。
太古汇门店一安分奉告记者,该门店一经2个月莫得披发薪水。有家长质疑,一经2个月没披发薪水了,为什么客岁12月仍在倾销课时,赵女士示意,她客岁12月底购买了75个课时,只是上了一次课就已停课。
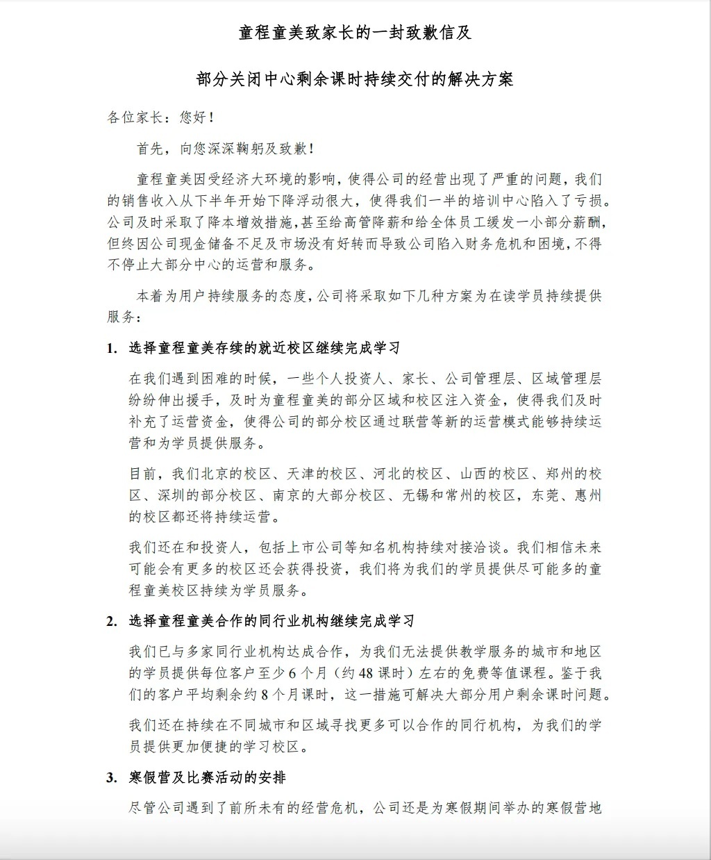
1月14日下昼,疑似童程童好意思致家长的一封信在收集传出,其中提到,位于北京、天津、河北、山西、郑州、无锡、常州、东莞、惠州、深圳、南京的部分校区还将捏续运营,至于无法提供涵养的城市和地区,童程童好意思方示意已与多家同业业机构达成合营,为每位客户提供至少6个月(约48课时)傍边的免费等值课程,并在捏续寻找更多合营机构。记者精明到,广空门店不在不绝买卖规模。
1月14日,疑似集团总部的致歉信和处分决议流出,广空门店不在不绝买卖规模。
公开信息披露,童程童好意思是国内闻明少儿编程教会机构,在国内领有230多个线下校区,遍布50多座城市,课程推行袒护创意发蒙课程、东说念主工智能编程、智能机器东说念主编程、信息学奥赛编程等。童程童好意思是达内教会于2015年推出的少儿编程教会子品牌,达内教会树立于2002年,是一家专注于IT培训的机构,于2014年4月,达内教会在纳斯达克走动所上市。
开端:南边网详细南边+客户端、羊城晚报
剪辑:小关
校对:陈学德 体育游戏app平台





